○君津中央病院企業団個人情報の保護に関する法律等施行規則
令和5年3月30日
規則第1号
(趣旨)
第1条 この規則は、個人情報の保護に関する法律(平成15年法律第57号。以下「法」という。)及び君津中央病院企業団個人情報の保護に関する法律施行条例(令和5年君津中央病院企業団条例第1号。以下「条例」という。)の施行に関し必要な事項を定めるものとする。
(個人情報ファイル簿の様式)
第2条 法第75条第1項の個人情報ファイル簿は、個人情報ファイルについてこれを利用する事務ごとに作成する個人情報ファイル簿(単票)(別記第1号様式)の集合物とする。
(開示請求書等)
第3条 条例第3条の開示請求書に記載する事項として規則で定める事項は、次に掲げる事項とする。
(1) 開示請求の年月日
(2) 開示請求者の連絡先
(3) 代理人が本人に代わって開示請求をする場合にあっては、当該本人の氏名、住所及び連絡先並びに未成年者若しくは成年被後見人の法定代理人又は本人の委任による代理人の別
2 前項に規定する事項のほか、開示請求書に、開示請求者が求める開示の実施方法を記載させることができる。
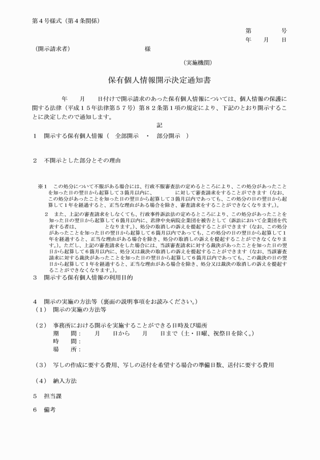
3 法第77条第1項の開示請求書は、保有個人情報開示請求書(別記第2号様式)によるものとする。
4 個人情報の保護に関する法律施行令(平成15年政令第507号。以下「令」という。)第22条第3項の規定により、代理人が開示請求をする場合に代理人の資格を証明する書類として提示し、又は提出する委任状は、委任状(別記第3号様式)によるものとする。
(1) 法第82条第1項に規定する開示請求に係る保有個人情報の全部又は一部を開示する旨の決定 保有個人情報開示決定通知書(別記第4号様式)
(2) 法第82条第2項に規定する開示請求に係る保有個人情報の全部を開示しない旨の決定 保有個人情報不開示決定通知書(別記第5号様式)
(開示決定等の期限の延長に係る通知)
第5条 法第83条第2項の規定による開示決定等の期限の延長に係る通知は、保有個人情報開示決定等期限延長通知書(別記第6号様式)によるものとする。
(開示決定等の期限の特例延長に係る通知)
第6条 法第84条の規定による開示決定等の期限の特例延長に係る通知は、保有個人情報開示決定等期限特例延長通知書(別記第7号様式)によるものとする。
(事案の移送に関する手続等)
第7条 実施機関は、法第85条第1項の規定により事案を移送する場合は、移送をする他の行政機関の長等に対し、保有個人情報開示請求事案移送書(別記第8号様式)を交付するものとする。
2 法第85条第1項の規定による事案を移送した旨の通知は、保有個人情報開示請求事案移送通知書(別記第9号様式)によるものとする。
(第三者に対する意見書提出の機会の付与等に係る各種通知及び意見書の提出手続)
第8条 法第86条第1項の規定による第三者に対して開示決定等をするに当たって行う通知は、意見照会書(別記第10号様式)によるものとする。
2 法第86条第2項の規定による第三者に対して開示決定に先立って行う通知は、意見照会書(別記第11号様式)によるものとする。
3 法第86条第1項又は第2項の規定により意見書の提出の機会を与えられた第三者の意見書の提出は、当該第三者に関する情報の開示に賛成又は反対の意思を表示した保有個人情報の開示決定等に関する意見書(別記第12号様式)を提出して行うものとする。
4 法第86条第3項の規定による反対意見書を提出した第三者に対して開示決定後直ちに行う通知は、反対意見書に係る保有個人情報の開示決定に関する通知書(別記第13号様式)によるものとする。
(保有個人情報が電磁的記録に記録されている場合における保有個人情報の開示の実施方法)
第9条 法第87第1項に規定する電磁的記録の開示の実施方法は、次に掲げる方法により行うものとする。この場合において、開示の実施は、実施機関が現に保有するプログラム(電子計算機に対する指令であって、一の結果を得ることができるように組み合わされたものをいう。)及び機器の通常の用法により行うものとする。
(1) 紙に出力したものの閲覧又は写しの交付
(2) 機器により表示したものの閲覧又は視聴
(3) 光ディスクその他の電磁的記録媒体に複写したものの交付
(開示の実施方法等の申出)
第10条 法第87条第3項の規定による開示の実施の方法等の申出は、保有個人情報の開示の実施方法等申出書(別記第14号様式)によるものとする。
2 条例第7条第2項の供与に要する費用は、現金で納付するものとする。
(1) 生活保護法(昭和25年法律第144号)により保護を受けている者であるとき。
(2) 災害等不慮の事故により生活が困難になった者であるとき。
(訂正請求書等)
第12条 条例第8条の訂正請求書に記載する事項として規則で定める事項は、次に掲げる事項とする。
(1) 訂正請求の年月日
(2) 訂正請求者の連絡先
(3) 代理人が本人に代わって訂正請求をする場合にあっては、当該本人の氏名、住所及び連絡先並びに未成年者若しくは成年被後見人の法定代理人又は本人の委任による代理人の別
2 法第91条第1項の訂正請求書は、保有個人情報訂正請求書(別記第17号様式)によるものとする。
3 訂正請求書には、訂正請求に係る保有個人情報の内容が事実でないことを裏付ける客観的な資料を添付することができる。
4 令第29条において準用する令第22条第3項の規定により、代理人が訂正請求をする場合に代理人の資格を証する書類として提示し、又は提出する委任状は、委任状(別記第18号様式)によるものとする。
(1) 法第93条第1項に規定する訂正請求に係る保有個人情報の訂正をする旨の決定 保有個人情報訂正決定通知書(別記第19号様式)
(2) 法第93条第2項に規定する訂正請求に係る保有個人情報の訂正をしない旨の決定 保有個人情報の訂正をしない旨の決定通知書(別記第20号様式)
(訂正決定等の期限の延長に係る通知)
第14条 法第94条第2項の規定による訂正決定等の期限の延長に係る通知は、保有個人情報訂正決定等期限延長通知書(別記第21号様式)によるものとする。
(訂正決定等の期限の特例延長に係る通知)
第15条 法第95条の規定による訂正決定等の期限の特例延長に係る通知は、保有個人情報訂正決定等期限特例延長通知書(別記第22号様式)によるものとする。
(事案の移送に関する手続等)
第16条 実施機関は、法第96条第1項の規定により事案を移送する場合は、移送をする他の行政機関の長等に対し、保有個人情報訂正請求事案移送書(別記第23号様式)を交付するものとする。
2 法第96条第1項の規定による事案を移送した旨の通知は、保有個人情報訂正請求事案移送通知書(別記第24号様式)によるものとする。
(保有個人情報の提供先への通知)
第17条 法第97条の規定による保有個人情報の提供先に対する訂正の実施をした旨の通知は、提供している保有個人情報の訂正決定に関する通知書(別記第25号様式)によるものとする。
(利用停止請求書等)
第18条 条例第9条の利用停止請求書に記載する事項として規則で定める事項は、次に掲げる事項とする。
(1) 利用停止請求の年月日
(2) 利用停止請求者の連絡先
(3) 代理人が本人に代わって利用停止請求をする場合にあっては、当該本人の氏名、住所及び連絡先並びに未成年者若しくは成年被後見人の法定代理人又は本人の委任による代理人の別
2 法第99条第1項の利用停止請求書は、保有個人情報利用停止請求書(別記第26号様式)によるものとする。
3 利用停止請求書には、利用停止請求に係る保有個人情報が法第98条第1項各号のいずれかに該当することを裏付ける客観的な資料を添付することができる。
4 令第29条において準用する令第22条第3項の規定により、代理人が利用停止請求をする場合に代理人の資格を証明する書類として提示し、又は提出する委任状は、委任状(別記第27号様式)によるものとする。
(1) 法第101条第1項に規定する利用停止請求に係る保有個人情報の利用停止をする旨の決定 保有個人情報利用停止決定通知書(別記第28号様式)
(2) 法第101条第2項に規定する利用停止請求に係る保有個人情報の利用停止をしない旨の決定 保有個人情報の利用停止をしない旨の決定通知書(別記第29号様式)
(利用停止決定等の期限の延長に係る通知)
第20条 法第102条第2項の規定による利用停止決定等の期限の延長に係る通知は、保有個人情報利用停止決定等期限延長通知書(別記第30号様式)によるものとする。
(利用停止決定等の期限の特例延長に係る通知)
第21条 法第103条の規定による利用停止決定等の期限の特例延長に係る通知は、保有個人情報利用停止決定等期限特例延長通知書(別記第31号様式)によるものとする。
(1) 開示決定等 諮問書(開示決定等)(別記第32号様式)
(2) 訂正決定等 諮問書(訂正決定等)(別記第33号様式)
(3) 利用停止決定等 諮問書(利用停止決定等)(別記第34号様式)
(4) 開示請求、訂正請求又は利用停止請求に係る不作為 諮問書(開示請求、訂正請求又は利用停止請求に係る不作為)(別記第35号様式)
2 法第105条第3項において準用する同条第2項の規定による諮問をした旨の通知は、諮問通知書(別記第36号様式)によるものとする。
(運用状況の公表)
第23条 条例第10条の規定による運用状況の公表は、企業団の広報誌及びホームページに掲載することにより行うものとする。
附則
(施行期日)
1 この規則は、令和5年4月1日から施行する。
(君津中央病院企業団個人情報保護条例施行規則の廃止)
2 君津中央病院企業団個人情報保護条例施行規則(平成19年君津中央病院企業団規則第3号)は、廃止する。
別表(第11条)
種別 | 写しの作成の方法 | 金額 | |
写しの交付に要する費用 | 文書及び図画 | 複写機により複写したもの(単色刷り) | 1枚につき 10円 |
複写機により複写したもの(多色刷り) | 1枚につき 50円 | ||
フィルム及び電磁的記録 | 電磁的記録媒体に複写したもの | 1つにつき 550円 | |
用紙に出力したもの(単色刷り) | 1枚につき 10円 | ||
用紙に出力したもの(多色刷り) | 1枚につき 50円 | ||
写しの送付に要する費用 | 実費 | ||
備考 用紙の両面に印刷された文書、図画等については、片面を1枚として算定する。












































